警示平台
  医药资讯
  医药动态
  医药财经
  警示平台
  政策法规
  医药科技
  药品总汇
  药物常识
  药酒秘方




   本月热点文章

·卫生部紧急通知查处部分批...
·[图文]固镇县局:查获假药...
·涟源市查处一起非法使用未...
·上海市食药监督局发布2005...
·宁夏药监局提示:“糖人贴...
·部分消毒剂存在“虚夸”问...
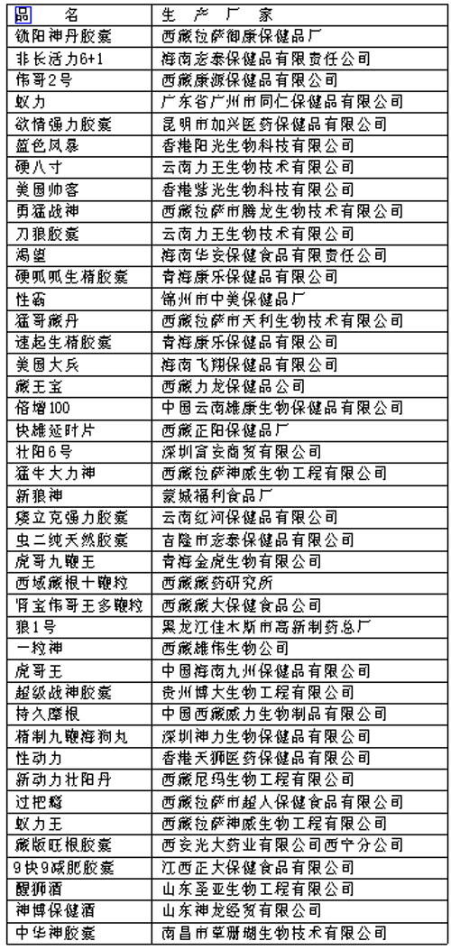
·13种壮阳药因擅自添加了...
·[图文]江苏省食品药品监督...
·太原中药饮片八成合格
·银川市食品药品监管局发现...
·河北省2005年9月典型违法药...
·鄱阳县局查获假药万通筋骨...

   相关文章

·香港回收两种减肥产品 
·定远药监:查获假“芬必得...
·辽宁各地紧急稽查31种假药
·黑龙江省发布二00五年第十...
·湖南省江华县药监局查获一...
·安徽铜陵查处添加“枸橼酸...
·湖南省邵阳市查获假药欣康...
·上海查处一批违规消毒产品
·辉瑞中止在美国销售伐地考...
·广东省2006年第2期《违法药...
·张家口市局查获假冒药品“...
·北京319份药品广告涉嫌违法...